福建法治报,让新闻离你更近!
2026-01-20 15:51:07

基层法院档案数字化的实践探索与路径优化——以霞浦法院工作为样本

作者:郑淑卿 丁金玲   来源:福建法治报   责任编辑:

一、调研背景与意义

数字时代浪潮下,档案数字化成为司法系统转型升级的重要支撑,基层法院档案作为司法活动的原始记录,其数字化建设水平直接影响审判质效与司法服务质量。最高人民法院印发的《关于推进人民法院档案数字化工作的通知》及《中华人民共和国档案法》等法规,为基层法院档案数字化工作划定了明确方向。当前全国基层法院档案数字化平均完成率为 80%,霞浦法院现有诉讼档案总量达125800余卷、198200余册、8145000余页,平均年度诉讼档案增长数量为8000余卷,12000余册。庞大的档案体量和增长速度对数字化工作提出了迫切需求。

霞浦法院作为基层司法实践的缩影,在档案数字化推进过程中积累了实操经验,也遭遇了共性难题。此次调研以霞浦法院为样本,系统梳理其档案数字化工作的实施现状,深度剖析成效与瓶颈,为数字时代基层法院档案数字化工作注入新动能。

二、霞浦法院档案数字化工作的实践开展

(一)档案数字化核心建设内容

档案资源数字化转化:霞浦法院档案涵盖诉讼、文书、会计、基建等多门类,目前已完成数字化的档案数据占比达 90.65%,其中诉讼档案按刑事、民事等案件类别分级立卷,分正副卷管理,已完成诉讼档案正副卷数字化数量114000余卷、183000余册。通过扫描、数据压缩技术,将纸质诉讼档案转化为标准化电子档案,截至目前累计扫描档案总页数达810余万页,建立案卷级与卷内文件级双层目录数据,实现档案信息结构化存储。

数字化管理体系构建:搭建“线上+线下”融合的管理框架。线上,依托一张网系统实现档案检索与利用,线上系统检索响应时间为20秒;线下,采用数据光盘、固态硬盘等介质进行备份,部分档案通过纸质存放档案馆,异地存放档案数量为60000余卷。

审判流程数字化协同:推动档案数字化与审判业务深度融合,采用“书记员记录+庭审视频”双模式采集庭审信息,庭审视频采集成功率为100%,构建“网上阅卷”平台,实现档案利用从线下接待向线上服务转型。

(二)档案数字化实施保障体系

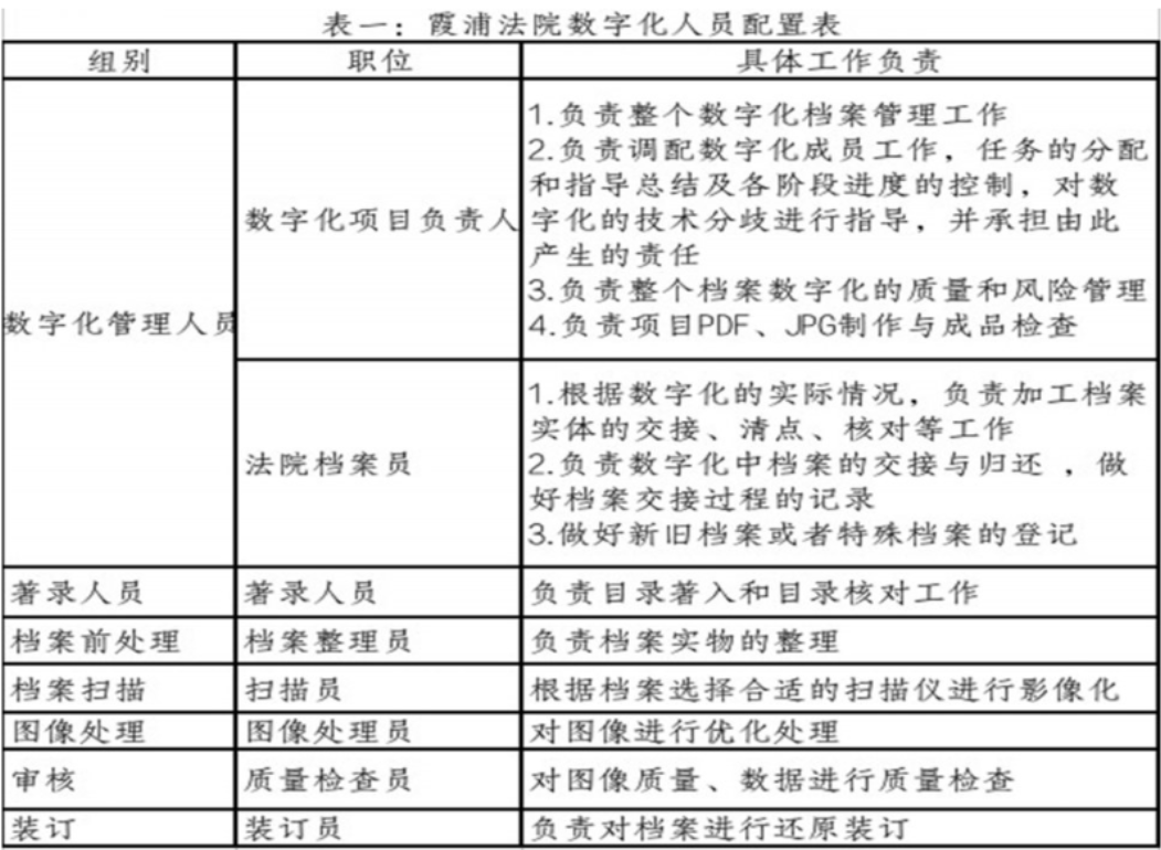
专业化人员配置:组建涵盖项目负责人、档案员、著录人员、档案整理员、扫描员、图像处理员、质量检查员、装订员等岗位的工作团队。当前霞浦法院数字化团队总人数为9人,其中项目负责人1人、档案员3人、著录人员1人、扫描员2人、图像处理及质量检查员1人、档案整理及装订员1人,明确各岗位职责,形成“统筹管理—操作执行—质量监督”的全链条工作机制。

标准化流程规范:制定档案出库移交、扫描加工、图像处理、目录著录、审核备份、还原装订的标准化流程。通过《档案出入库记录表》《流程卡》,实现纸质档案流转全程可追溯,年度《档案出入库记录表》记录次数达100余次,流程审核通过率为100%。

资源投入保障:配置高速扫描仪、服务器、监控设备等硬件设施。自2017年开展数字化以来,外包服务费用总计500余万元,采用自行加工与外包服务相结合的模式推进工作,同步开展人员数字化技能与保密培训,累计开展培训20余场,参训人数达160余人次。

三、霞浦法院档案数字化工作的实践成效

(一)档案利用效能显著提升

数字化打破传统档案利用的时空限制,线上检索与调阅功能大幅缩短档案调取时间。数字化前,一件档案调取平均时间为30分钟,数字化后缩短至20秒,解决了基层法院档案查询效率低的痛点。同时,电子档案可重复利用特性避免了纸质原件老化损耗,降低纸质档案管理成本。

(二)审判工作质效优化

庭审视频与电子卷宗的应用,减轻了书记员笔录工作量,为法官办案提供更全面的信息支撑,法官办案平均周期大大缩短,推动案件办理全流程无纸化,目前无纸化办案案件占比达40%,助力司法资源合理配置。

(三)智慧法院建设夯实基础

档案数字化作为霞浦智慧法院建设的核心环节,为全流程无纸化办案提供支撑,数字化支撑全流程无纸化办案覆盖率达 40%,推动“互联网+司法”深度融合,提升基层法院司法服务的智能化水平。

四、档案数字化工作面临的问题分析

(一)成本与技术制约明显

数字化建设需大量资金用于设备采购、人员培训和系统维护。霞浦法院从2017年开展数字化工作以来,因为技术、资金等多方面原因,目前还无法实现深度应用,仅仅完成纸质卷宗图片化。同时,技术应用处于初级阶段,电子卷宗网上阅卷无法实现全文图片检索,新中国成立以来的老旧档案修复数字化占比仅为20%,后期还需额外投入修缮成本。

(二)人才队伍建设滞后

基层法院档案专业人才匮乏,霞浦法院档案专业人才占比仅为30%,多数档案管理人员为兼职,缺乏系统的数字化技能与保密知识培训,难以满足档案数字化专业化需求。

(三)全过程涉密管理风险突出

档案数字化加工中,外包公司的资质及综合实力,很大程度上决定了档案数字化最终成效。在实施过程中,若发生服务机构的备案证书和涉密资质证书被相关主管部门吊销、证书到期失效等情况,将会对档案数字化产生极其被动的影响。另外,外包人员流动性较大,监督存在漏洞,分级保密机制不完善等问题,让档案数字化加工存在泄密风险。

(四)认知与应用深度不足

在霞浦法院近年来档案数字化工作的实践中,部分员额法官受到办案惯性影响,排斥以电子卷宗为核心的信息化工具,仍依赖纸质档案,电子卷宗使用率低,数字化成果未充分发挥效能。数字化建设缺乏统筹规划,司法部门各系统数据互联互通不足,存在“信息孤岛”现象。

五、档案数字化工作深度应用的优化建议

(一)完善保障机制,强化顶层设计

建立“一把手”负总责的数字化工作领导小组,制定中长期发展规划,争取上级专项财政支持,落实档案数字化年度预算,保障档案数字化扫描、加工等核心工作推进;全面提升档案数字化建设质量,并逐步推进全流程“无纸化”模式。

(二)加强人才培育,打造专业队伍

构建“培训+考核+激励”人才体系。法院内部档案员通过聚焦数字化技能、安全规范及一张网平台的应用;外部通过明确外包人才配置标准,严格岗前保密培训。实行“月度抽检+项目考评”制度,内部人员考核重质效合规;外包考核看服务保密,精准衡量工作成效。健全激励机制,内部通过绩效考核倾斜、专业技能评优等举措,提升档案员工作积极性;外部人才可联合公司进行表彰,增强职业认同感。

(三)筑牢安全防线,规范数据管理

增强保密意识,切不可“一包了之”。通过培训,加强外包服务人员保密意识和防泄密反窃密本领;严格外包公司资质审核,签订保密协议,明确责任边界;对档案交接、数据处理等环节实施全程监督,建立工作日志、加工流水单、质检记录等,杜绝信息泄露风险;完善电子档案安全管理制度,采用权限管控、操作留痕等技术手段,对外包涉及的档案数据进行全程防护,确保数据安全可控。

(四)深化应用融合,打破信息壁垒

推进一张网档案模块与公检法办案平台的深度对接,实现跨部门档案数据互联互通,打破信息壁垒;优化互联网调卷服务平台,规范司法部门、国家机关及当事人、律师等线上调卷申请、审批、查阅流程,明确电子档案调阅权限,提升档案利用便携性;建立电子档案应用反馈机制,根据用户需求持续优化系统功能,推动电子档案在业务办理、决策支撑等场景的广泛应用。

六、结语

档案数字化是实现司法现代化和智能化的必然趋势。面对多重挑战,基层法院需以问题为导向,完善保障体系,加强人才培育、强化统筹规划,深化技术应用,通过档案数字化赋能司法服务,提升审判质效与司法公信力,为数字中国建设贡献基层力量。 (作者单位:霞浦县人民法院)

头条推荐
热图推荐
精华推荐

找福建律师 、看福建新闻 、免费法律咨询 ,就上福建法治网 ---福建日报报业集团旗下,福建最权威的法律门户网站

地址:福州华林路84号福建日报大厦5楼 新闻投诉:0591-87870370

版权所有:福建法治报社 闽互联网新闻信息服务备案20071101号 闽ICP备11004623号-2

职业道德监督、违法和不良信息举报,涉未成年举报电话:0591-87521816,举报邮箱:fjfzbbjb@126.com

福建省新闻道德委举报电话:0591-87275327